○須崎市個人情報の保護に関する文書の様式を定める規則
令和5年3月28日
須崎市規則第15号
個人情報の保護に関する法律(平成15年法律第57号。以下「法」という。)、個人情報の保護に関する法律施行令(平成15年政令第507号。以下「令」という。)及び個人情報の保護に関する法律施行規則(平成28年個人情報保護委員会規則第3号)の施行のために必要な文書の様式は、別に定めるもののほか、次の表に掲げるところによるものとする。
| 区分 | 様式名 | 根拠規定 | 
| 1 | 保有個人情報開示請求書(別記様式第1号) | 法第77条第1項 | 
| 2 | 保有個人情報開示決定通知書(別記様式第2号) | 法第82条第1項 | 
| 3 | 保有個人情報の開示の実施方法等申出書(別記様式第3号) | 法第87条第3項 | 
| 4 | 保有個人情報の開示をしない旨の決定通知書(別記様式第4号) | 法第82条第2項 | 
| 5 | 保有個人情報開示決定等期限延長通知書(別記様式第5号) | 法第83条第2項 | 
| 6 | 保有個人情報開示決定等期限特例延長通知書(別記様式第6号) | 法第84条 | 
| 7 | 他の実施機関への開示請求事案移送書(別記様式第7号) | 法第85条第1項 | 
| 8 | 開示請求者への開示請求事案移送通知書(別記様式第8号) | 法第85条第1項 | 
| 9 | 第三者意見照会書(法第86条第1項適用)(別記様式第9号) | 法第86条第1項 | 
| 10 | 第三者意見照会書(法第86条第2項適用)(別記様式第10号) | 法第86条第2項 | 
| 11 | 保有個人情報の開示決定等に関する意見書(別記様式第11号) | 法第86条 | 
| 12 | 開示決定通知を行った旨の反対意見書提出者への通知書(別記様式第12号) | 法第86条第3項 | 
| 13 | 開示請求に係る実費の免除申請書(別記様式第13号) | |
| 14 | 開示請求に係る実費の免除決定通知書(別記様式第14号) | |
| 15 | 開示請求に係る実費の免除をしない旨の決定通知書(別記様式第15号) | |
| 16 | 保有個人情報訂正請求書(別記様式第16号) | 法第91条第1項 | 
| 17 | 保有個人情報訂正決定通知書(別記様式第17号) | 法第93条第1項 | 
| 18 | 保有個人情報の訂正をしない旨の決定通知書(別記様式第18号) | 法第93条第2項 | 
| 19 | 保有個人情報訂正決定等期限延長通知書(別記様式第19号) | 法第94条第2項 | 
| 20 | 保有個人情報訂正決定等期限特例延長通知書(別記様式第20号) | 法第95条 | 
| 21 | 他の実施機関への訂正請求事案移送書(別記様式第21号) | 法第96条第1項 | 
| 22 | 訂正請求者への訂正請求事案移送通知書(別記様式第22号) | 法第96条第1項 | 
| 23 | 保有個人情報提供先への訂正決定通知書(別記様式第23号) | 法第97条 | 
| 24 | 保有個人情報利用停止請求書(別記様式第24号) | 法第99条第1項 | 
| 25 | 保有個人情報利用停止決定通知書(別記様式第25号) | 法第101条第1項 | 
| 26 | 保有個人情報の利用停止をしない旨の決定通知書(別記様式第26号) | 法第101条第2項 | 
| 27 | 保有個人情報利用停止決定等期限延長通知書(別記様式第27号) | 法第102条第2項 | 
| 28 | 保有個人情報利用停止決定等期限特例延長通知書(別記様式第28号) | 法第103条 | 
| 29 | 委任状(個人情報に係る開示請求用)(別記様式第29号) | 令第22条第3項 | 
| 30 | 委任状(特定個人情報に係る開示請求用)(別記様式第30号) | 令第22条第3項 | 
| 31 | 委任状(訂正請求用)(別記様式第31号) | 令第29条において準用する令第22条第3項 | 
| 32 | 委任状(特定個人情報に係る訂正請求用)(別記様式第32号) | 令第29条において準用する令第22条第3項 | 
| 33 | 委任状(利用停止請求用)(別記様式第33号) | 令第29条において準用する令第22条第3項 | 
| 34 | 委任状(特定個人情報に係る利用停止請求用)(別記様式第34号) | 令第29条において準用する令第22条第3項 | 
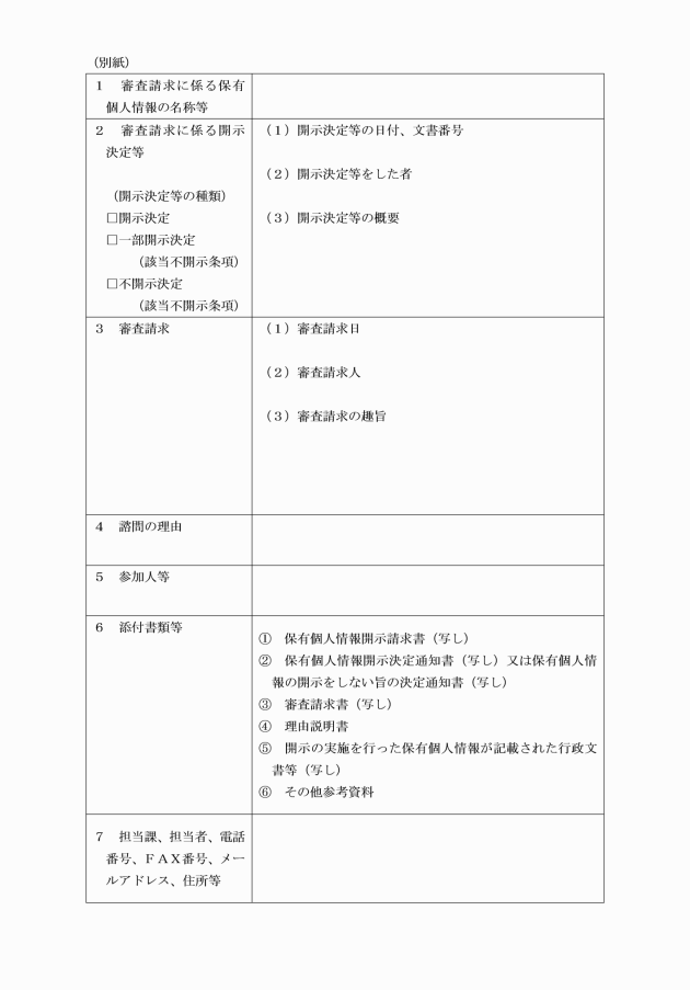
| 35 | 諮問書(開示決定等)(別記様式第35号) | 法第105条第3項の規定により読み替えて準用する同条第1項 | 
| 36 | 諮問書(訂正決定等)(別記様式第36号) | 法第105条第3項の規定により読み替えて準用する同条第1項 | 
| 37 | 諮問書(利用停止決定等)(別記様式第37号) | 法第105条第3項の規定により読み替えて準用する同条第1項 | 
| 38 | 諮問書(開示請求・訂正請求・利用停止請求に係る不作為)(別記様式第38号) | 法第105条第3項の規定により読み替えて準用する同条第1項 | 
| 39 | 諮問をした旨の通知書(審査請求人等)(別記様式第39号) | 法第105条第3項の規定により読み替えて準用する同条第2項 | 
附則
この規則は、デジタル社会の形成を図るための関係法律の整備に関する法律(令和3年法律第37号)附則第1条第7号に掲げる規定(同法第51条の規定に限る。)の施行の日から施行する。
附則(令和6年11月29日規則第24号)
この規則は、令和6年12月2日から施行する。














































